100% satisfaction guarantee Immediately available after payment Both online and in PDF No strings attached 4.6 TrustPilot
logo-home
Summary

Summary Dyslipidemia Study Guide

Rating
-
Sold
-
Pages
4
Uploaded on
10-04-2024
Written in
2018/2019

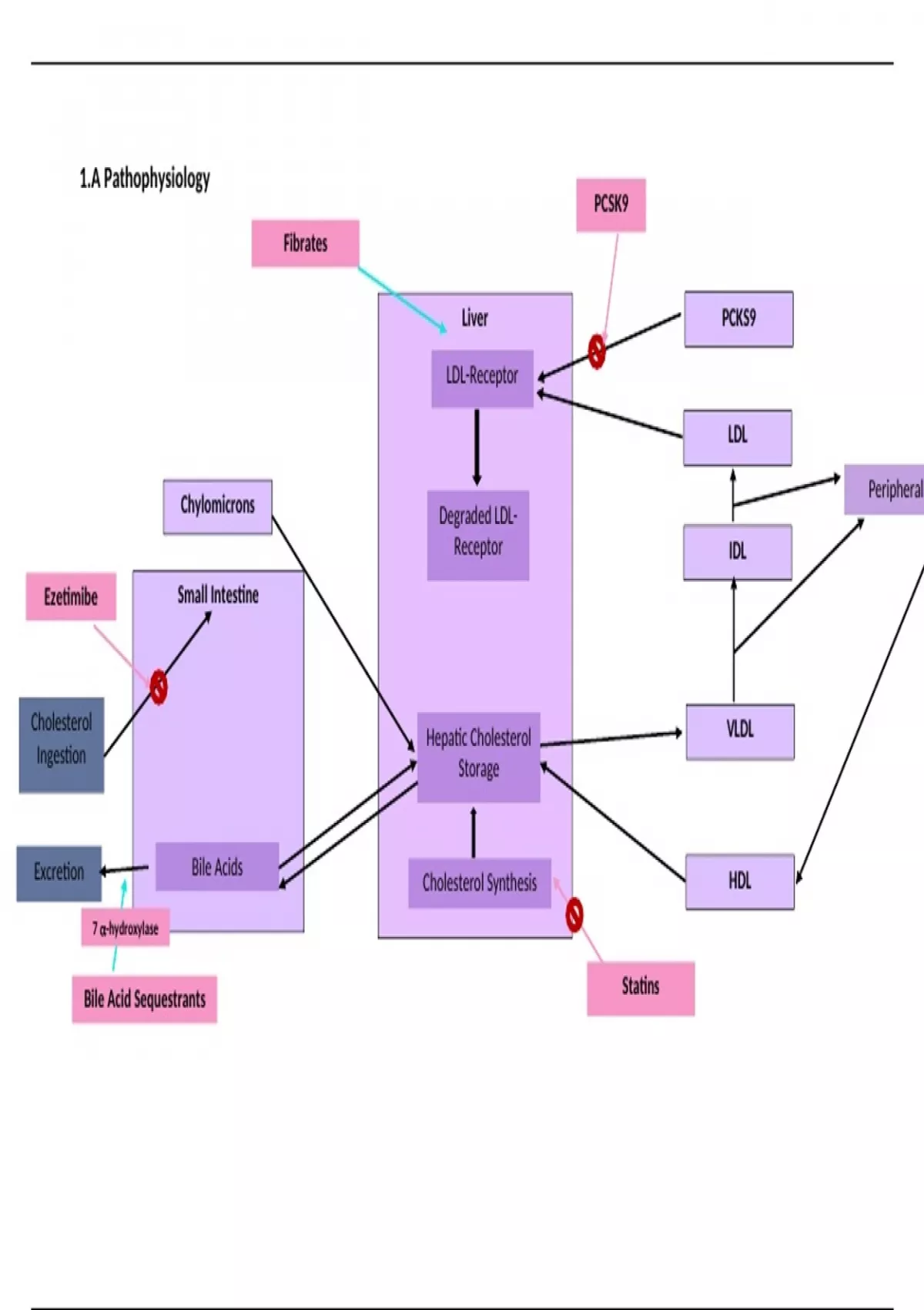
Review of pathophysiology, mechanism of action, monitoring, and dosing of medications for dyslipidemia.









Whoops! We can’t load your doc right now. Try again or contact support.

Document information

Uploaded on
April 10, 2024
Number of pages
4
Written in
2018/2019
Type
Summary
$8.49
Get access to the full document:

100% satisfaction guarantee
Immediately available after payment
Both online and in PDF
No strings attached

Get to know the seller
Seller avatar
emilyadedugbe

Get to know the seller

Seller avatar
emilyadedugbe Ohio State University
View profile
Follow You need to be logged in order to follow users or courses
Sold
0
Member since
1 year
Number of followers
0
Documents
28
Last sold
-

0.0

0 reviews

5
0
4
0
3
0
2
0
1
0

Recently viewed by you

Why students choose Stuvia

Created by fellow students, verified by reviews

Quality you can trust: written by students who passed their tests and reviewed by others who've used these notes.

Didn't get what you expected? Choose another document

No worries! You can instantly pick a different document that better fits what you're looking for.

Pay as you like, start learning right away

No subscription, no commitments. Pay the way you're used to via credit card and download your PDF document instantly.

Student with book image

“Bought, downloaded, and aced it. It really can be that simple.”

Alisha Student

Frequently asked questions