100% tevredenheidsgarantie Direct beschikbaar na je betaling Lees online óf als PDF Geen vaste maandelijkse kosten 4,6 TrustPilot
logo-home
Samenvatting

Samenvatting H11 antilichamen en T-celreceptoren

Beoordeling
-
Verkocht
-
Pagina's
1
Geüpload op
19-12-2025
Geschreven in
2024/2025

Mindmap over hoofdstuk 11 antilichamen en T-celreceptoren van het vak infectie en afweer









Oeps! We kunnen je document nu niet laden. Probeer het nog eens of neem contact op met support.

Documentinformatie

Geüpload op
19 december 2025
Aantal pagina's
1
Geschreven in
2024/2025
Type
Samenvatting

Voorbeeld van de inhoud

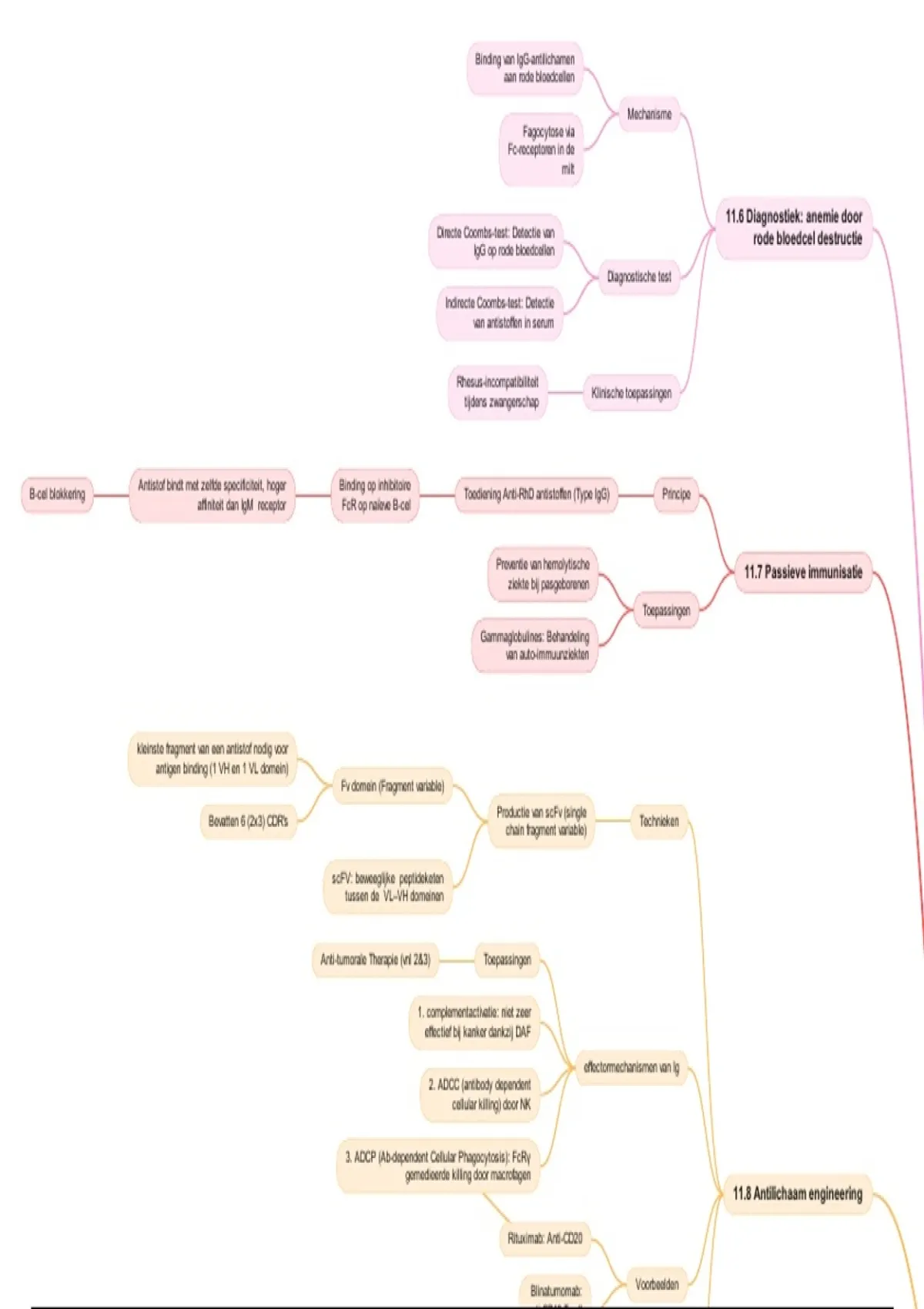
Binding van IgG-antilichamen
aan rode bloedcellen

Mechanisme
Fagocytose via
Fc-receptoren in de
milt


11.6 Diagnostiek: anemie door
Directe Coombs-test: Detectie van
rode bloedcel destructie
IgG op rode bloedcellen
Diagnostische test
Indirecte Coombs-test: Detectie
van antistoffen in serum


Rhesus-incompatibiliteit
Klinische toepassingen
tijdens zwangerschap




Antistof bindt met zelfde specificiteit, hoger Binding op inhibitoire
B-cel blokkering Toediening Anti-RhD antistoffen (Type IgG) Principe
affiniteit dan IgM receptor FcR op naïeve B-cel


Preventie van hemolytische
11.7 Passieve immunisatie
ziekte bij pasgeborenen
Toepassingen
Gammaglobulines: Behandeling
van auto-immuunziekten




kleinste fragment van een antistof nodig voor
antigen binding (1 VH en 1 VL domein)
Fv domein (Fragment variable)
Productie van scFv (single
Bevatten 6 (2x3) CDR's Technieken
chain fragment variable)

scFV: beweeglijke peptideketen
tussen de VL–VH domeinen



Anti-tumorale Therapie (vnl 2&3) Toepassingen


1. complementactivatie: niet zeer
effectief bij kanker dankzij DAF

effectormechanismen van Ig
2. ADCC (antibody dependent
cellular killing) door NK


3. ADCP (Ab-dependent Cellular Phagocytosis): FcRγ
gemedieerde killing door macrofagen
11.8 Antilichaam engineering

Rituximab: Anti-CD20


Blinatumomab: Voorbeelden
€5,49
Krijg toegang tot het volledige document:

100% tevredenheidsgarantie
Direct beschikbaar na je betaling
Lees online óf als PDF
Geen vaste maandelijkse kosten

Maak kennis met de verkoper
Seller avatar
rozedonut

Ook beschikbaar in voordeelbundel

Thumbnail
Voordeelbundel
Samenvatting H8,9,10,11 en syndromale lessen
-
5 2025
€ 27,45 Meer info

Maak kennis met de verkoper

Seller avatar
rozedonut Universiteit Gent
Bekijk profiel
Volgen Je moet ingelogd zijn om studenten of vakken te kunnen volgen
Verkocht
Nieuw op Stuvia
Lid sinds
3 weken
Aantal volgers
0
Documenten
5
Laatst verkocht
-

0,0

0 beoordelingen

5
0
4
0
3
0
2
0
1
0

Recent door jou bekeken

Waarom studenten kiezen voor Stuvia

Gemaakt door medestudenten, geverifieerd door reviews

Kwaliteit die je kunt vertrouwen: geschreven door studenten die slaagden en beoordeeld door anderen die dit document gebruikten.

Niet tevreden? Kies een ander document

Geen zorgen! Je kunt voor hetzelfde geld direct een ander document kiezen dat beter past bij wat je zoekt.

Betaal zoals je wilt, start meteen met leren

Geen abonnement, geen verplichtingen. Betaal zoals je gewend bent via Bancontact, iDeal of creditcard en download je PDF-document meteen.

Student with book image

“Gekocht, gedownload en geslaagd. Zo eenvoudig kan het zijn.”

Alisha Student

Veelgestelde vragen