100% tevredenheidsgarantie Direct beschikbaar na je betaling Lees online óf als PDF Geen vaste maandelijkse kosten 4.2 TrustPilot
logo-home
Samenvatting

Uitgebreide volledige samenvatting van week 1a t/m 3b

Beoordeling
-
Verkocht
-
Pagina's
3
Geüpload op
18-03-2025
Geschreven in
2023/2024

een uitgebreide, volledige samenvatting voor het vak aansprakelijkheidsrecht. Alle informatie die noodzakelijk is voor het tentamen is per week uitgewerkt. Hiervoor zijn zowel de informatie uit de hoorcolleges en werkgroepen, als de informatie uit het boek gebruikt.

Meer zien Lees minder








Oeps! We kunnen je document nu niet laden. Probeer het nog eens of neem contact op met support.

Documentinformatie

Heel boek samengevat?
Ja
Geüpload op
18 maart 2025
Aantal pagina's
3
Geschreven in
2023/2024
Type
Samenvatting

Onderwerpen

Voorbeeld van de inhoud

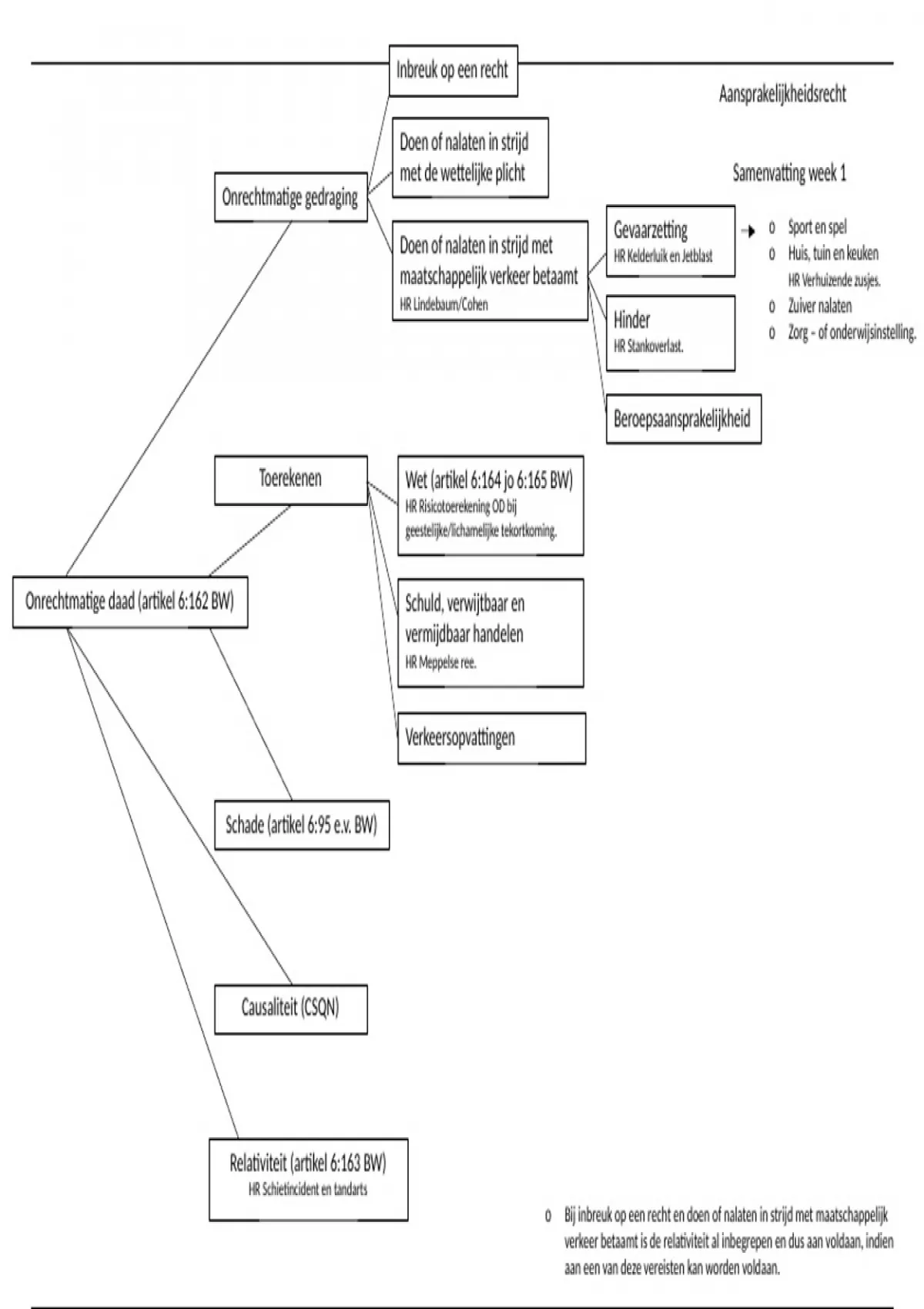
Inbreuk op een recht
Aansprakelijkheidsrecht
Doen of nalaten in strijd
met de wettelijke plicht Samenvatting week 1
Onrechtmatige gedraging
Gevaarzetting o Sport en spel
Doen of nalaten in strijd met HR Kelderluik en Jetblast o Huis, tuin en keuken
maatschappelijk verkeer betaamt HR Verhuizende zusjes.
HR Lindebaum/Cohen o Zuiver nalaten
Hinder o Zorg – of onderwijsinstelling.
HR Stankoverlast.


Beroepsaansprakelijkheid

Toerekenen Wet (artikel 6:164 jo 6:165 BW)
HR Risicotoerekening OD bij
geestelijke/lichamelijke tekortkoming.


Onrechtmatige daad (artikel 6:162 BW) Schuld, verwijtbaar en
vermijdbaar handelen
HR Meppelse ree.


Verkeersopvattingen


Schade (artikel 6:95 e.v. BW)




Causaliteit (CSQN)




Relativiteit (artikel 6:163 BW)
HR Schietincident en tandarts
o Bij inbreuk op een recht en doen of nalaten in strijd met maatschappelijk
verkeer betaamt is de relativiteit al inbegrepen en dus aan voldaan, indien
aan een van deze vereisten kan worden voldaan.
€7,56
Krijg toegang tot het volledige document:

100% tevredenheidsgarantie
Direct beschikbaar na je betaling
Lees online óf als PDF
Geen vaste maandelijkse kosten

Maak kennis met de verkoper
Seller avatar
dewiverver

Maak kennis met de verkoper

Seller avatar
dewiverver Universiteit van Amsterdam
Bekijk profiel
Volgen Je moet ingelogd zijn om studenten of vakken te kunnen volgen
Verkocht
2
Lid sinds
3 jaar
Aantal volgers
0
Documenten
3
Laatst verkocht
4 maanden geleden

0,0

0 beoordelingen

5
0
4
0
3
0
2
0
1
0

Recent door jou bekeken

Waarom studenten kiezen voor Stuvia

Gemaakt door medestudenten, geverifieerd door reviews

Kwaliteit die je kunt vertrouwen: geschreven door studenten die slaagden en beoordeeld door anderen die dit document gebruikten.

Niet tevreden? Kies een ander document

Geen zorgen! Je kunt voor hetzelfde geld direct een ander document kiezen dat beter past bij wat je zoekt.

Betaal zoals je wilt, start meteen met leren

Geen abonnement, geen verplichtingen. Betaal zoals je gewend bent via iDeal of creditcard en download je PDF-document meteen.

Student with book image

“Gekocht, gedownload en geslaagd. Zo makkelijk kan het dus zijn.”

Alisha Student

Veelgestelde vragen