100% de satisfacción garantizada Inmediatamente disponible después del pago Tanto en línea como en PDF No estas atado a nada 4.2 TrustPilot
logo-home
Notas de lectura

highly summarized notes for ics

Puntuación
-
Vendido
-
Páginas
15
Subido en
30-05-2025
Escrito en
2023/2024

This is a comprehensive and well-organized set of Communication Science notes, perfect for exam preparation. It covers all key concepts from media theory, agenda-setting, framing, gatekeeping, and mediatization, to modern models like the Elaboration Likelihood Model (ELM), Social Learning Theory, and Cultivation Theory. The notes clearly explain the differences between traditional and new media, highlight essential theories with examples, and include discussions on topics like misinformation, filter bubbles, parasocial relationships, and algorithmic influence. All content is summarized in a concise and structured way, making it ideal for students who want to review efficiently, understand core ideas, and succeed in their exams. Whether you're short on time or just looking for a smart study aid, this note set will help you grasp complex theories with clarity and ease.

Mostrar más Leer menos
Institución
Grado









Ups! No podemos cargar tu documento ahora. Inténtalo de nuevo o contacta con soporte.

Escuela, estudio y materia

Institución
Estudio
Grado

Información del documento

Subido en
30 de mayo de 2025
Número de páginas
15
Escrito en
2023/2024
Tipo
Notas de lectura
Profesor(es)
A.t.s. gielen
Contiene
Todas las clases

Temas

Vista previa del contenido

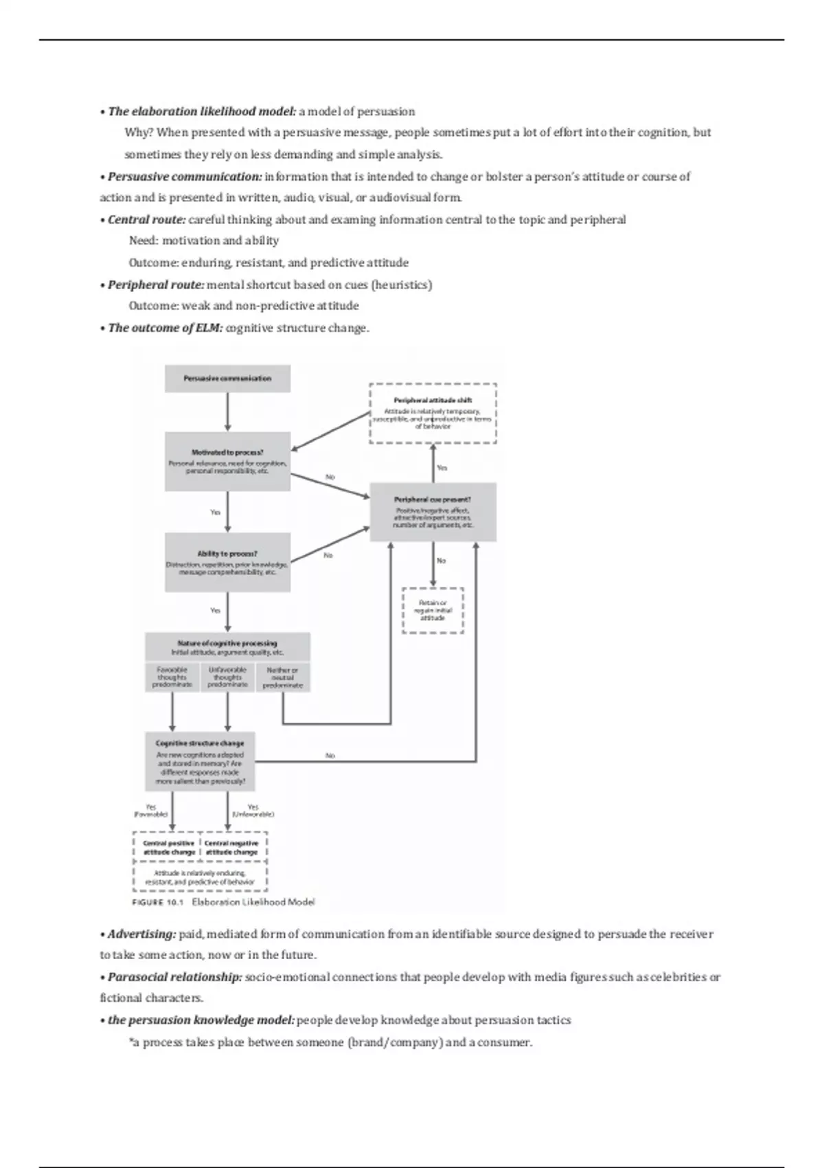
• The elaboration likelihood model: a model of persuasion
Why? When presented with a persuasive message, people sometimes put a lot of effort into their cognition, but
sometimes they rely on less demanding and simple analysis.
• Persuasive communication: information that is intended to change or bolster a person’s attitude or course of
action and is presented in written, audio, visual, or audiovisual form.
• Central route: careful thinking about and examing information central to the topic and peripheral
Need: motivation and ability
Outcome: enduring, resistant, and predictive attitude
• Peripheral route: mental shortcut based on cues (heuristics)
Outcome: weak and non-predictive attitude
• The outcome of ELM: cognitive structure change.




• Advertising: paid, mediated form of communication from an identifiable source designed to persuade the receiver
to take some action, now or in the future.
• Parasocial relationship: socio-emotional connections that people develop with media figures such as celebrities or
fictional characters.
• the persuasion knowledge model: people develop knowledge about persuasion tactics
*a process takes place between someone (brand/company) and a consumer.

, • influencer marketing
*why effective?
1. include sponsorships seamlessly in their editorial content and engage their audience to interact with
those contents.
2. build close relationships with their followers, by exposing their private lives.
3. induce interactivity by engaging their followers and even responding to their followers’ comments.
4. are considered experts and trust worthy sources of advice.
*bright side:
1. can be used to stimulate behavior change for the good
2.raise awareness on social issues
3. propagate a healthy or sustainable lifestyle
*dark side:
1.meet the demands of sponsors and followers
2. share private information
3. limited labor protection
4. limited research
5. fitfluencers communicate idealized body images ---- anxiety
6. children are vulnerable audiences
7. evoke feelings of envy
8.1 With their Elaboration Likelihood Model, Petty and Cacioppo (1986) tried to explain how persuasive
messages such as advertisements, public service announcements, or political campaign messages can influence
the attitudes of recipients. The ELM distinguishes two routes of information processing that can lead to attitude
change. Which two routes of information processing are these?

Central and peripheral routes.

8.2 Which of the two routes of information processing is taken depends on the receiver. For example, different
receivers may follow different routes of information processing when processing exactly the same message.
According to the ELM, which two factors (related to the receiver) determine the information processing route?

Motivation (personal relevance, cognition) and ability (distraction, time, repetition).

8.3 What is the difference in the attitudes that emerge after following the different routes?

Weak attitude change (led by peripheral route) is less accessible, temporary, easy to change ,and less predictive of
behavior.

8.4 The ELM thus revolves around the receiver and the personal and situational factors that influence the route
of information processing that a receiver takes. Nevertheless, elements of a message (advertisement,
information campaign, political campaign) do play a role. Depending on the route taken, the attitude change
will take place on the basis of different aspects of a message. Which elements of a message play a role in
attitude change via the different routes?

In the central route, the argument’s quality is important, while in the peripheral route, the heuristic cues such as
celebrities, number of arguments, liking, and scarcity are important.

• Catharsis: viewing violence is sufficient to purge or at least satisfy a person’s aggressive drive and therefore reduce
the likelihood of aggressive behavior.
$16.30
Accede al documento completo:

100% de satisfacción garantizada
Inmediatamente disponible después del pago
Tanto en línea como en PDF
No estas atado a nada

Conoce al vendedor
Seller avatar
chadiancha

Conoce al vendedor

Seller avatar
chadiancha Universiteit van Amsterdam
Seguir Necesitas iniciar sesión para seguir a otros usuarios o asignaturas
Vendido
0
Miembro desde
7 meses
Número de seguidores
0
Documentos
4
Última venta
-

0.0

0 reseñas

5
0
4
0
3
0
2
0
1
0

Recientemente visto por ti

Por qué los estudiantes eligen Stuvia

Creado por compañeros estudiantes, verificado por reseñas

Calidad en la que puedes confiar: escrito por estudiantes que aprobaron y evaluado por otros que han usado estos resúmenes.

¿No estás satisfecho? Elige otro documento

¡No te preocupes! Puedes elegir directamente otro documento que se ajuste mejor a lo que buscas.

Paga como quieras, empieza a estudiar al instante

Sin suscripción, sin compromisos. Paga como estés acostumbrado con tarjeta de crédito y descarga tu documento PDF inmediatamente.

Student with book image

“Comprado, descargado y aprobado. Así de fácil puede ser.”

Alisha Student

Preguntas frecuentes