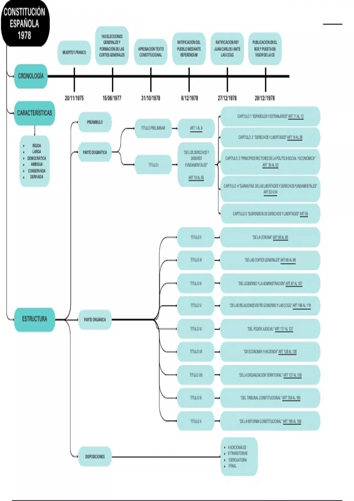
CONSTITUCIÓN
ESPAÑOLA
1978 1AS ELECCIONES
GENERALES Y RATIFICACIÓN DEL RATIFICACIÓN REY PUBLICACIÓN EN EL
FORMACIÓN DE LAS APROBACIÓN TEXTO PUEBLO MEDIANTE JUAN CARLOS I ANTE BOE Y PUESTA EN
MUERTE F.FRANCO
CORTES GENERALES CONSTITUCIONAL REFERÉNDUM LAS CCGG VIGOR DE LA CE
CRONOLOGÍA
20/11/1975 15/06/1977 31/10/1978 6/12/1978 27/12/1978 29/12//1978
CARACTERÍSTICAS CAPÍTULO 1 “ESPAÑOLES Y ESTRANJEROS” ART 11 AL 13
PREÁMBULO
TÍTULO PRELIMINAR ART 1 AL 9
CAPÍTULO 2 “DERECHOS Y LIBERTADES” ART 14 AL 38
RÍGIDA
LARGA PARTE DOGMÁTICA “DE LOS DERECHOS Y
DEMOCRÁTICA DEBERES CAPÍTULO 3 “PRINCIPIOS RECTORES DE LA POLÍTICA SOCIAL Y ECONÓMICA”
AMBIGUA TÍTULO I FUNDAMENTALES” ART 39 AL 52
CONSERVADA
DERIVADA ART 10 AL 55
CAPÍTULO 4 “GARANTÍAS DE LAS LIBERTADES Y DERECHOS FUNDAMENTALES”
ART 53 A 54
CAPÍTULO 5 “SUSPENSIÓN DE DERECHOS Y LIBERTADES” ART 55
TÍTULO II “DE LA CORONA” ART 56 AL 65
TÍTULO III “DE LAS CORTES GENERALES” ART 66 AL 96
TÍTULO IV “DEL GOBIERNO Y LA ADMINISTRACIÓN” ART 97 AL 107
TÍTULO V “DE LAS RELACIONES ENTRE GOBIERNO Y LAS CCGG” ART 108 AL 116
ESTRUCTURA PARTE ORGÁNICA
TÍTULO VI “DEL PODER JUDICIAL” ART 117 AL 127
TÍTULO VII “DE ECONOMÍA Y HACIENDA” ART 128 AL 136
TÍTULO VIII “DE LA ORGANIZACIÓN TERRITORIAL” ART 137 AL 158
TÍTULO IX “DEL TRIBUNAL CONSTITUCIONAL” ART 159 AL 165
TÍTULO X “DE LA REFORMA CONSTITUCIONAL” ART 166 AL 169
4 ADICIONALES
9 TRANSITORIAS
DISPOSICIONES
1DEROGATORIA
1FINAL
, TÍTULO
PRELIMINAR
Función:
Defensa y promoción de los intereses
económicos y sociales que le son propios
VALORES SUPERIORES DEL
ORDENAMIENTO JURÍDICO
Sindicatos y asociaciones Creación y ejercicio:
ART 7 empresariales libres (dentro de la Ley y la CE)
SOBERANÍA NACIONAL --> En el
ART 1 pueblo español
Estructura interna y funcionamiento:
democráticos
FORMA POLÍTICA --> Monarquia Libertad
parlamentaria Justicia
Igualdad
Pluralismo político
Función:
Indisoluble unidad de la Nación Garantizar soberanía e independencia de España
española Defender su integridad territorial
Defender CE
ART 2
Reconoce y garantiza el derecho a la
Composición:
autonomía y su solidaridad
Ejército de
ART 8 Fuerzas Armadas Tierra
Ejército de Aire
Armada
Deber de conocerla
Lengua oficial: castellano
Derecho a usarla
ART 3 Se regula por Ley Orgánica 9/2011 del 27 de Julio
Demás lenguas oficiales:
en respectivas CCAA
Bandera: Franja roja, Ciudadanos + poderes públicos -->
9.1
franja doble amarilla, franja sujetos a CE y Ordenamiento Jurídico
roja
en los actos, obligadas las
ART 4
2 banderas
Libertad e igualdad sean reales y
+ bandera de cada CA
efectivas --> corresponde a los poderes
públicos
ART 9 9.2
Facilitar la participación a la vida
ART 5 Capital: Villa de Madrid política, social, cultural, económica
Función:
Principios constitucionales:
expresar pluralismo político
Legalidad
concurrir a la formación y manifestación de la
Jerarquía normativa
voluntad popular
Publicidad de las normas
instrumento fundamental para participación
Irretroactividad de las disposiciones
política
9.3 no favorables o restrictivas de
derechos individuales
Seguridad jurídica
Creación y ejercicio: Responsabilidad
ART 6 Partidos políticos
libres (dentro de la Ley y la CE) Prohibición de la arbitrariedad de los
poderes públicos
Estructura interna y funcionamiento:
democráticos
ESPAÑOLA
1978 1AS ELECCIONES
GENERALES Y RATIFICACIÓN DEL RATIFICACIÓN REY PUBLICACIÓN EN EL
FORMACIÓN DE LAS APROBACIÓN TEXTO PUEBLO MEDIANTE JUAN CARLOS I ANTE BOE Y PUESTA EN
MUERTE F.FRANCO
CORTES GENERALES CONSTITUCIONAL REFERÉNDUM LAS CCGG VIGOR DE LA CE
CRONOLOGÍA
20/11/1975 15/06/1977 31/10/1978 6/12/1978 27/12/1978 29/12//1978
CARACTERÍSTICAS CAPÍTULO 1 “ESPAÑOLES Y ESTRANJEROS” ART 11 AL 13
PREÁMBULO
TÍTULO PRELIMINAR ART 1 AL 9
CAPÍTULO 2 “DERECHOS Y LIBERTADES” ART 14 AL 38
RÍGIDA
LARGA PARTE DOGMÁTICA “DE LOS DERECHOS Y
DEMOCRÁTICA DEBERES CAPÍTULO 3 “PRINCIPIOS RECTORES DE LA POLÍTICA SOCIAL Y ECONÓMICA”
AMBIGUA TÍTULO I FUNDAMENTALES” ART 39 AL 52
CONSERVADA
DERIVADA ART 10 AL 55
CAPÍTULO 4 “GARANTÍAS DE LAS LIBERTADES Y DERECHOS FUNDAMENTALES”
ART 53 A 54
CAPÍTULO 5 “SUSPENSIÓN DE DERECHOS Y LIBERTADES” ART 55
TÍTULO II “DE LA CORONA” ART 56 AL 65
TÍTULO III “DE LAS CORTES GENERALES” ART 66 AL 96
TÍTULO IV “DEL GOBIERNO Y LA ADMINISTRACIÓN” ART 97 AL 107
TÍTULO V “DE LAS RELACIONES ENTRE GOBIERNO Y LAS CCGG” ART 108 AL 116
ESTRUCTURA PARTE ORGÁNICA
TÍTULO VI “DEL PODER JUDICIAL” ART 117 AL 127
TÍTULO VII “DE ECONOMÍA Y HACIENDA” ART 128 AL 136
TÍTULO VIII “DE LA ORGANIZACIÓN TERRITORIAL” ART 137 AL 158
TÍTULO IX “DEL TRIBUNAL CONSTITUCIONAL” ART 159 AL 165
TÍTULO X “DE LA REFORMA CONSTITUCIONAL” ART 166 AL 169
4 ADICIONALES
9 TRANSITORIAS
DISPOSICIONES
1DEROGATORIA
1FINAL
, TÍTULO
PRELIMINAR
Función:
Defensa y promoción de los intereses
económicos y sociales que le son propios
VALORES SUPERIORES DEL
ORDENAMIENTO JURÍDICO
Sindicatos y asociaciones Creación y ejercicio:
ART 7 empresariales libres (dentro de la Ley y la CE)
SOBERANÍA NACIONAL --> En el
ART 1 pueblo español
Estructura interna y funcionamiento:
democráticos
FORMA POLÍTICA --> Monarquia Libertad
parlamentaria Justicia
Igualdad
Pluralismo político
Función:
Indisoluble unidad de la Nación Garantizar soberanía e independencia de España
española Defender su integridad territorial
Defender CE
ART 2
Reconoce y garantiza el derecho a la
Composición:
autonomía y su solidaridad
Ejército de
ART 8 Fuerzas Armadas Tierra
Ejército de Aire
Armada
Deber de conocerla
Lengua oficial: castellano
Derecho a usarla
ART 3 Se regula por Ley Orgánica 9/2011 del 27 de Julio
Demás lenguas oficiales:
en respectivas CCAA
Bandera: Franja roja, Ciudadanos + poderes públicos -->
9.1
franja doble amarilla, franja sujetos a CE y Ordenamiento Jurídico
roja
en los actos, obligadas las
ART 4
2 banderas
Libertad e igualdad sean reales y
+ bandera de cada CA
efectivas --> corresponde a los poderes
públicos
ART 9 9.2
Facilitar la participación a la vida
ART 5 Capital: Villa de Madrid política, social, cultural, económica
Función:
Principios constitucionales:
expresar pluralismo político
Legalidad
concurrir a la formación y manifestación de la
Jerarquía normativa
voluntad popular
Publicidad de las normas
instrumento fundamental para participación
Irretroactividad de las disposiciones
política
9.3 no favorables o restrictivas de
derechos individuales
Seguridad jurídica
Creación y ejercicio: Responsabilidad
ART 6 Partidos políticos
libres (dentro de la Ley y la CE) Prohibición de la arbitrariedad de los
poderes públicos
Estructura interna y funcionamiento:
democráticos