Patient Centered Care Delivery
1
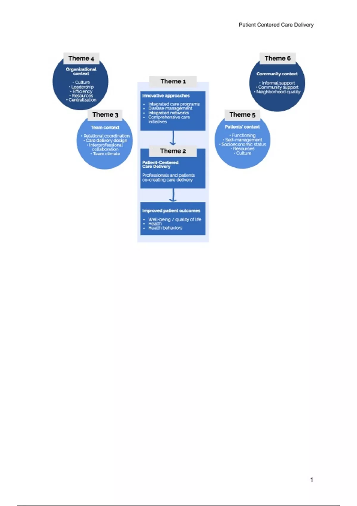
, Patient Centered Care Delivery
Lecture 1: Introduction & innovative approaches
Inaugural lecture by Jane Cramm:
Society protects the well-being of its civilians by providing care and support to those who
depend on it. The best organization of such care depends on the manner in which it
contributes to patients’ well-being. Patient-centered care has the potential to provide care
that is beneficial to the well-being of patients. Ever since patient-centered care was identified
as essential for health-care quality and patient safety it has been recognized as a high
priority both in practice and research in health care. Patient-centered care was defined by
the Institute of Medicine as:
‘Healthcare that establishes a partnership between healthcare providers, patients and their
families (if applicable) to ensure that decisions respect patients' wants, needs and
preferences and that patients receive the education and support they need to make
decisions and participate in their own care.’
While various disciplines, fields, organizations and health care systems utilize different terms
and concepts, there currently seems to be agreement on the term ‘person-centered care’ as
opposed to patient-centered care, for example. This does not reduce the person to his or her
symptoms or disease but rather acknowledges the whole person beyond his physical
problems. Taking the whole person into account calls for a more holistic approach that
incorporates all dimensions of well-being, not just the physical ones. That is not an easy
task. Person-centered care shifts the focus from symptom and disease management to
well-being needs and expectations of individuals and communities. Instead of only focussing
on health, this shift requires a focus on physical, social and mental well-being. By
recognising these well-being needs we can better understand the impact of illnesses,
disabilities and limitations and thereby determine the types of care and support that
individuals require. Building on top of existing healthcare systems is not enough. A
comprehensive approach is needed to provide the right support. Implementing such a
comprehensive approach is, however, often difficult, costing both time and money, which are
not always available. But even something seemingly small as putting patients’ needs at the
center is an approach that is not widely practiced in reality.
There are eight dimensions of person-centered care:
1. Preferences of patients
2. Information and education
3. Access to healthcare
4. Physical comfort
5. Emotional support
6. Involvement of family and friends
7. Coordination of healthcare
8. Continuity and transition
There is a shift from authority based care (where the healthcare professional makes
decisions based on their knowledge) to evidence based medicine (for everyone the same,
based on their evidence), now to context based medicine. The latter looks at which type of
care is needed for which patient group. This is a strong impulse towards person-centered
care.
2
1
, Patient Centered Care Delivery
Lecture 1: Introduction & innovative approaches
Inaugural lecture by Jane Cramm:
Society protects the well-being of its civilians by providing care and support to those who
depend on it. The best organization of such care depends on the manner in which it
contributes to patients’ well-being. Patient-centered care has the potential to provide care
that is beneficial to the well-being of patients. Ever since patient-centered care was identified
as essential for health-care quality and patient safety it has been recognized as a high
priority both in practice and research in health care. Patient-centered care was defined by
the Institute of Medicine as:
‘Healthcare that establishes a partnership between healthcare providers, patients and their
families (if applicable) to ensure that decisions respect patients' wants, needs and
preferences and that patients receive the education and support they need to make
decisions and participate in their own care.’
While various disciplines, fields, organizations and health care systems utilize different terms
and concepts, there currently seems to be agreement on the term ‘person-centered care’ as
opposed to patient-centered care, for example. This does not reduce the person to his or her
symptoms or disease but rather acknowledges the whole person beyond his physical
problems. Taking the whole person into account calls for a more holistic approach that
incorporates all dimensions of well-being, not just the physical ones. That is not an easy
task. Person-centered care shifts the focus from symptom and disease management to
well-being needs and expectations of individuals and communities. Instead of only focussing
on health, this shift requires a focus on physical, social and mental well-being. By
recognising these well-being needs we can better understand the impact of illnesses,
disabilities and limitations and thereby determine the types of care and support that
individuals require. Building on top of existing healthcare systems is not enough. A
comprehensive approach is needed to provide the right support. Implementing such a
comprehensive approach is, however, often difficult, costing both time and money, which are
not always available. But even something seemingly small as putting patients’ needs at the
center is an approach that is not widely practiced in reality.
There are eight dimensions of person-centered care:
1. Preferences of patients
2. Information and education
3. Access to healthcare
4. Physical comfort
5. Emotional support
6. Involvement of family and friends
7. Coordination of healthcare
8. Continuity and transition
There is a shift from authority based care (where the healthcare professional makes
decisions based on their knowledge) to evidence based medicine (for everyone the same,
based on their evidence), now to context based medicine. The latter looks at which type of
care is needed for which patient group. This is a strong impulse towards person-centered
care.
2