Garantie de satisfaction à 100% Disponible immédiatement après paiement En ligne et en PDF Tu n'es attaché à rien 4,6 TrustPilot
logo-home
Resume

Samenvatting Economisch Recht voor retards

Note
-
Vendu
-
Pages
10
Publié le
12-01-2024
Écrit en
2023/2024

Spoedcursus voor diegene die helemaal niet naar de les zijn geweest. Hiervan studeren heb je easy 10/20










Oups ! Impossible de charger votre document. Réessayez ou contactez le support.

Infos sur le Document

Publié le
12 janvier 2024
Nombre de pages
10
Écrit en
2023/2024
Type
Resume

Aperçu du contenu

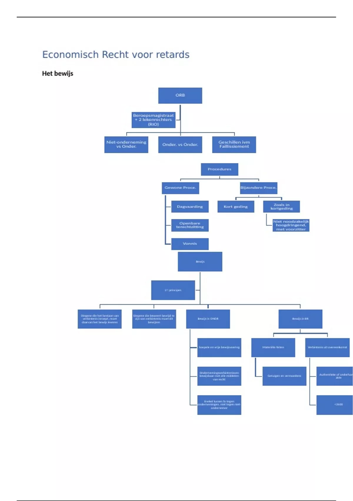
Economisch Recht voor retards
Het bewijs

ORB



Beroepsmagistraat
+ 2 lekenrechters
(RIO)



Niet-onderneming Geschillen ivm
Onder. vs Onder.
vs Onder. Faillissiement




Procedures




Gewone Proce. Bijzondere Proce.



Zoals in
Dagvaarding Kort geding
kortgeding


Niet noodzakelijk
Openbare
hoogdringend,
terechtzitting
met voorzitter



Vonnis



Bewijs




2 ! principes




Diegene die het bestaan van Diegene die beweert bevrijd te
verbintenis inroept, moet zijn van verbintenis moet dit Bewijs in ONDR Bewijs in BR
daarvan het bewijs leveren bewijzen




Soepele en vrije bewijsvoering Materiële feiten Verbintenis uit overeenkomst




Ondernemingsverbintenissen
Authentieke of onderhan
bewijsbaar met alle middelen Getuigen en vermoedens
akte
van recht




Enekel tussen fo tegen
ondernemingen, niet tegen niet- <3500
ondernemer

, Bijzonder
bewijsMDLN



Boekhouding Factuur



Geschillen tegen Geschillen tussen Geschillen tegen Geschillen tegen
niet-ondernemers ondernemers niet-ondernemer ondernemers


Geen bewijs,
Geen Wettelijke
tenzij stilzwijgend Bewijs
bewijskracht bewijswaarde
aanvaard


Vrije Bewijs ovk mits
bewijswaarde aanvaarding


Factuur
protesteren



Na
ingebreketeslling



Aangetekend Reden niet- Korte termijn; 14
schrijve aanvaarding dagen


Het ondernemingsrecht
Onderneming
De onderneming is al wie deelneemt aan het economisch verkeer, al wie een of andere
economische activiteit heeft. Je bent ook een ondernemer als je een zelfstandig in bijberoep
bent.
Feitelijke verenigingen
Ze brengen niks bij in de economie daarom ook niet beschouwd als onderneming.
Vrij en intellectuele beroepen
Vroeger werden ze niet gezien als handelaars maar nu zijn ze degelijk wel ondernemers door
de invoering van KBO.
Vereisten vrije beroep
 Diploma
 Stage
 Deontologische leer
€6,99
Accéder à l'intégralité du document:

Garantie de satisfaction à 100%
Disponible immédiatement après paiement
En ligne et en PDF
Tu n'es attaché à rien

Faites connaissance avec le vendeur
Seller avatar
diazopreknak

Faites connaissance avec le vendeur

Seller avatar
diazopreknak Arteveldehogeschool
Voir profil
S'abonner Vous devez être connecté afin de suivre les étudiants ou les cours
Vendu
0
Membre depuis
3 année
Nombre de followers
0
Documents
3
Dernière vente
-

0,0

0 revues

5
0
4
0
3
0
2
0
1
0

Récemment consulté par vous

Pourquoi les étudiants choisissent Stuvia

Créé par d'autres étudiants, vérifié par les avis

Une qualité sur laquelle compter : rédigé par des étudiants qui ont réussi et évalué par d'autres qui ont utilisé ce document.

Le document ne convient pas ? Choisis un autre document

Aucun souci ! Tu peux sélectionner directement un autre document qui correspond mieux à ce que tu cherches.

Paye comme tu veux, apprends aussitôt

Aucun abonnement, aucun engagement. Paye selon tes habitudes par carte de crédit et télécharge ton document PDF instantanément.

Student with book image

“Acheté, téléchargé et réussi. C'est aussi simple que ça.”

Alisha Student

Foire aux questions