100% de satisfacción garantizada Inmediatamente disponible después del pago Tanto en línea como en PDF No estas atado a nada 4.2 TrustPilot
logo-home
Resumen

Sumario LO 3/2007, Igualdad efectiva, LO 1/2004, Protección integral, Violencia de Género, Ley 15/2022, Igualdad de trato y no discriminación, Ley 4/2023 Ley LGTBI

Puntuación
-
Vendido
-
Páginas
6
Subido en
28-10-2024
Escrito en
2024/2025

ESQUEMA 1 - Cronología avances igualdad ESQUEMA 2 - LO 1/2004 ESQUEMA 3 - LO 3/2007 ESQUEMA 4 - Ley 15/2022 ESQUEMA 5 - Ley 4/2023 ESQUEMA 6 - Cuadro resumen de las 4 leyes anteriores










Ups! No podemos cargar tu documento ahora. Inténtalo de nuevo o contacta con soporte.

Información del documento

Subido en
28 de octubre de 2024
Número de páginas
6
Escrito en
2024/2025
Tipo
Resumen

Temas

Vista previa del contenido

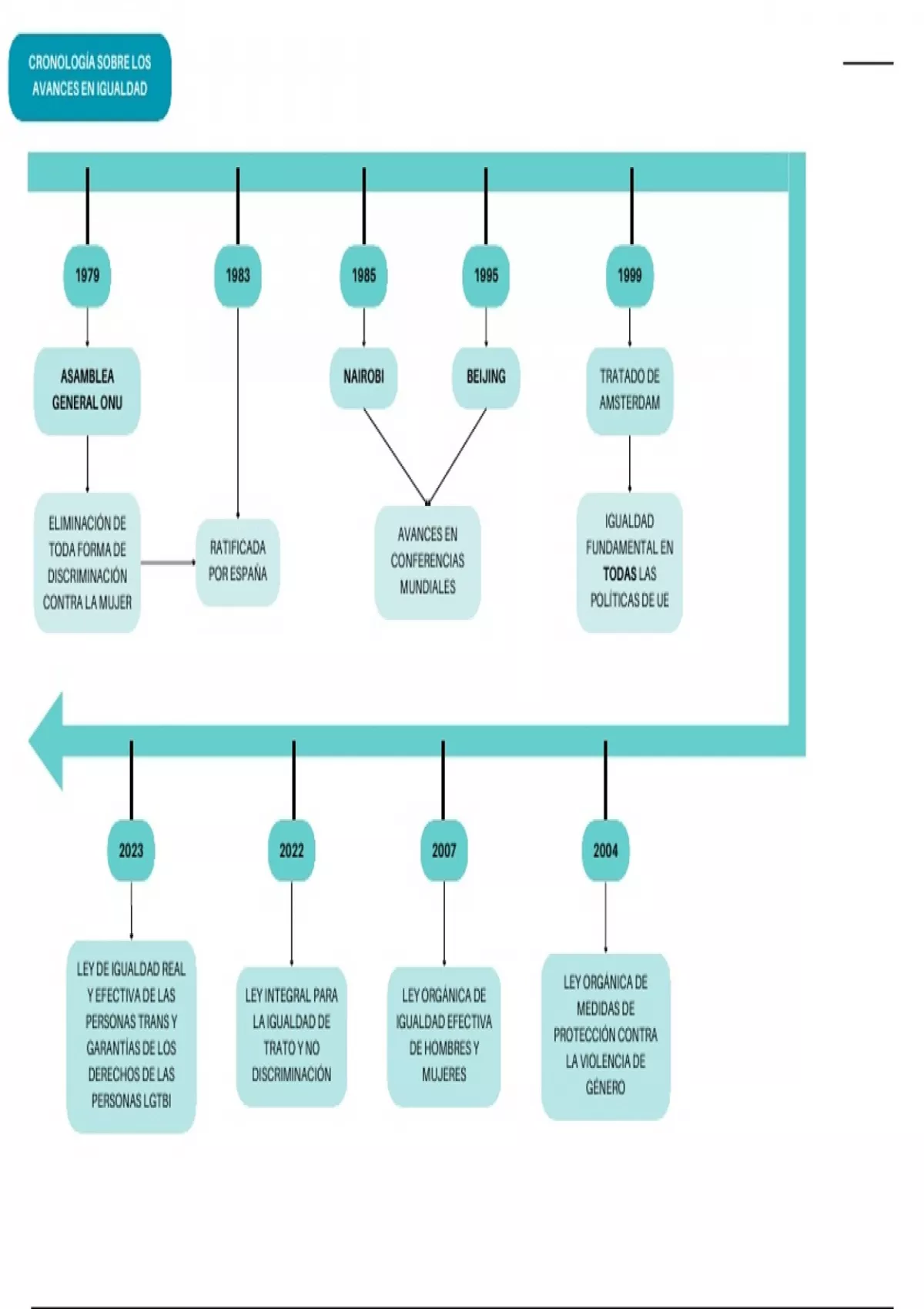
CRONOLOGÍA SOBRE LOS
AVANCES EN IGUALDAD




1979 1983 1985 1995 1999




ASAMBLEA NAIROBI BEIJING TRATADO DE
GENERAL ONU AMSTERDAM




ELIMINACIÓN DE IGUALDAD
AVANCES EN
TODA FORMA DE RATIFICADA FUNDAMENTAL EN
CONFERENCIAS
DISCRIMINACIÓN POR ESPAÑA TODAS LAS
MUNDIALES
CONTRA LA MUJER POLÍTICAS DE UE




2023 2022 2007 2004




LEY DE IGUALDAD REAL
LEY ORGÁNICA DE
Y EFECTIVA DE LAS LEY INTEGRAL PARA LEY ORGÁNICA DE
MEDIDAS DE
PERSONAS TRANS Y LA IGUALDAD DE IGUALDAD EFECTIVA
PROTECCIÓN CONTRA
GARANTÍAS DE LOS TRATO Y NO DE HOMBRES Y
LA VIOLENCIA DE
DERECHOS DE LAS DISCRIMINACIÓN MUJERES
GÉNERO
PERSONAS LGTBI

, LO 1/2004 Cónyugues
física
violencia que se
MEDIDAS DE PROTECCIÓN ejerce sobre las por parte de
psicológica
INTEGRAL CONTRA LA mujeres
relaciones de
VIOLENCIA DE GÉNERO afectividad prevenir, sancionar y agresión a la
erradicar violencia libertad
Educación sexual
Ámbitos de Finalidad
actuación prestar asistencia a mujeres e
Salud hijos menores amenazas

TODOS, pero sobretodo
Servicios coacciones
Sociales


Justicia Sensibilización Prevención Protección

Plan Estatal de
sensibilización
Carácter PENAL
Medidas y prevención de
I -> Medidas Generales Específicos
económicas la Violencia de
Género
elabora

II -> Derechos

Carácter permanente
Título preliminar contenido mínimo:
Delegación especial del Gobierno respeto a derechos y
libertades fundamentales
contra la Violencia de Género igualdad entre sexos
5 Títulos
tolerancia y libertad
III -> Tutela Elaboración de Informe Anual
a través de
institucional (remitiéndolo a CCGG)
20 disp. adicionales
Observatorio Estatal de Violencia
Estructura sobre la Mujer
2 disp. transitorias
IV -> Normas
penales Adscrito al Ministerio de
1 disp. derogatoria Trabajo y Asuntos Sociales


sus funciones son
7 disp. finales
Juzgados de Asesoramiento, evaluación,
V -> Tutela colaboración institucional,
Violencia elaboración de informes,
Judicial
sobre la mujer propuestas...
25,66 €
Accede al documento completo:

100% de satisfacción garantizada
Inmediatamente disponible después del pago
Tanto en línea como en PDF
No estas atado a nada

Conoce al vendedor
Seller avatar
nriagm

Conoce al vendedor

Seller avatar
nriagm THE POWER MBA
Ver perfil
Seguir Necesitas iniciar sesión para seguir a otros usuarios o asignaturas
Vendido
0
Miembro desde
1 año
Número de seguidores
0
Documentos
30
Última venta
-

0,0

0 reseñas

5
0
4
0
3
0
2
0
1
0

Recientemente visto por ti

Por qué los estudiantes eligen Stuvia

Creado por compañeros estudiantes, verificado por reseñas

Calidad en la que puedes confiar: escrito por estudiantes que aprobaron y evaluado por otros que han usado estos resúmenes.

¿No estás satisfecho? Elige otro documento

¡No te preocupes! Puedes elegir directamente otro documento que se ajuste mejor a lo que buscas.

Paga como quieras, empieza a estudiar al instante

Sin suscripción, sin compromisos. Paga como estés acostumbrado con tarjeta de crédito y descarga tu documento PDF inmediatamente.

Student with book image

“Comprado, descargado y aprobado. Así de fácil puede ser.”

Alisha Student

Preguntas frecuentes